欢迎来到考而优官方网站!

教师资格证
真题备考纸:初中物理《压强》
考而优官方微信号:812700027
二、考题解析
【教学过程】
环节一:导入新课
压力作用效果
展示一系列图片:
(1)小姑娘站在雪地里,对雪地有压力,双脚陷入雪里;一大人利用雪橇站在雪地里,对地面也有压力,却几乎没有陷入雪地;
(2)用手指肚按铅笔的两端,铅笔对手指肚有压力,笔尖的一端觉得很疼,而笔尾的一端疼痛感很弱。
让学生找出这些事例中的相同点和不同点?学生通过引导看出他们的压力的作用效果、力的大小、受力面积等不同。顺势提出问题,让学生思考压力的作用效果跟什么因素有关?
环节二:建立概念——探究压力的作用效果跟压力大小及受力面积的关系
学生猜想:与压力大小和受力面积大小有关。
回顾:如果我们要研究跟其中一个因素的关系那要采用什么研究方法?复习控制变量的实验探究方法。
引导学生设计实验:提问如何显示压力的作用效果?如何控制和改变压力、受力面积等变量?
学生根据已有的小器材分析讨论得出结论:用小桌陷入沙子的深度显示压力的作用效果;通过控制放在木块上砝码的个数控制压力;通过小桌的正放和倒放控制受力面积。
在学生分组实验过程中我进行巡视指导。
总结:压力的作用效果跟压力的大小和受力面积有关。受力面积相同时,压力越大,压力的作用效果越明显;压力相同时,受力面积越小,压力的作用效果越明显。
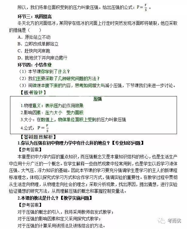
提出问题:如果压力的大小和受力面积都不相同,那么应该如何判断压强的大小呢?
学生:应比较单位面积上的压力最方便
你可能感兴趣
单击关注小程序收获更多内容
你“在看”我吗?
大咚老师:812700027
小优老师:kaoeryouedu
小考老师:allinkey
知你老师:zhiniedu
专属微信:keysvip
考而优
考而优,让考试变得更轻松!
www.kaoeryou.com
www.kaoeryou.net
E-mail:info@kaoeryou.com
上海|北京|山东|广东|安徽|宁夏|新疆|陕西|浙江|江苏
点击“阅读原文”
分享到:
上海咚呛网络科技有限公司 公司地址:上海市金湘路225弄11号禹州燕海国际大厦 沪ICP备17055145号-2